首页
协会介绍
协会简介
协会章程
组织机构
业务范围
大事记
服务介绍
教育培训
业务咨询
专家推荐
安全要闻
安全新闻
名单公告
事故信息
安全知识
MSDS
职业卫生
管理体系
操作规程
事故案例
安全技术
安全管理
安全管家
专业委员会
信息发布
备案机构
不诚信行为
会员园地
通知公告
协会动态
入会须知
入会申请
会费标准
协会成员
建议献策
下载中心
安全法规
国家法律
行政法规
总局规章
行业法规
法规解读
安全标准
地方法规
联系我们
联系方式
在线留言
大亚湾应急管理与安全生生产协会首页
>
安全知识
>
安全技术
>
化工安全
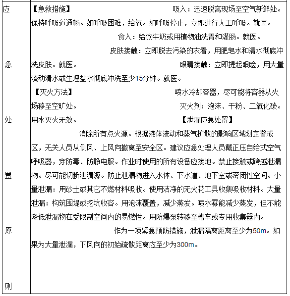
汽油(含甲醇汽油、乙醇汽油)、石脑油安全措施和事故应急处置原则
作者:小编
更新时间:2021-07-22
点击数:
加入收藏
上一篇:
二氧化硫安全措施和事故应急处置原则
下一篇:
苯(含粗苯)安全措施和事故应急处置原则
返回列表
随便看看
油漆及危化品库工安全和环境作业指导书
柴油物质安全管理措施作业办法
危险化学品的储存、防护与急救、消防、泄漏应急处理措施
危化企业防静电方面安全对策措施
三聚磷酸钠生产工艺危险性分析及安全
汽油(含甲醇汽油、乙醇汽油)、石脑油安全措施和事故应急处置原则
常见危险化学品处置对策
涂装喷漆室的安全节能应用措施
受限空间作业安全技术要求
化工企业开、停车安全要求
产品推荐
重庆永川暴雨已致3人死亡17人失联
5·22沁源煤矿瓦斯爆炸事故
第25个全国“安全生产月”主题“人人讲安全、个个会应急-排查整治风险隐患”
强降雨致湖南石门4人死亡1人失联
广西环江县车辆坠河已致1人遇难,9人失联
账号登录
注册账号
|
忘记密码
社交账号登录