首页
协会介绍
协会简介
协会章程
组织机构
业务范围
大事记
服务介绍
教育培训
业务咨询
专家推荐
安全要闻
安全新闻
名单公告
事故信息
安全知识
MSDS
职业卫生
管理体系
操作规程
事故案例
安全技术
安全管理
安全管家
专业委员会
信息发布
备案机构
不诚信行为
会员园地
通知公告
协会动态
入会须知
入会申请
会费标准
协会成员
建议献策
下载中心
安全法规
国家法律
行政法规
总局规章
行业法规
法规解读
安全标准
地方法规
联系我们
联系方式
在线留言
大亚湾应急管理与安全生生产协会首页
>
安全法规
>
安全标准
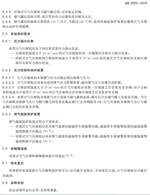
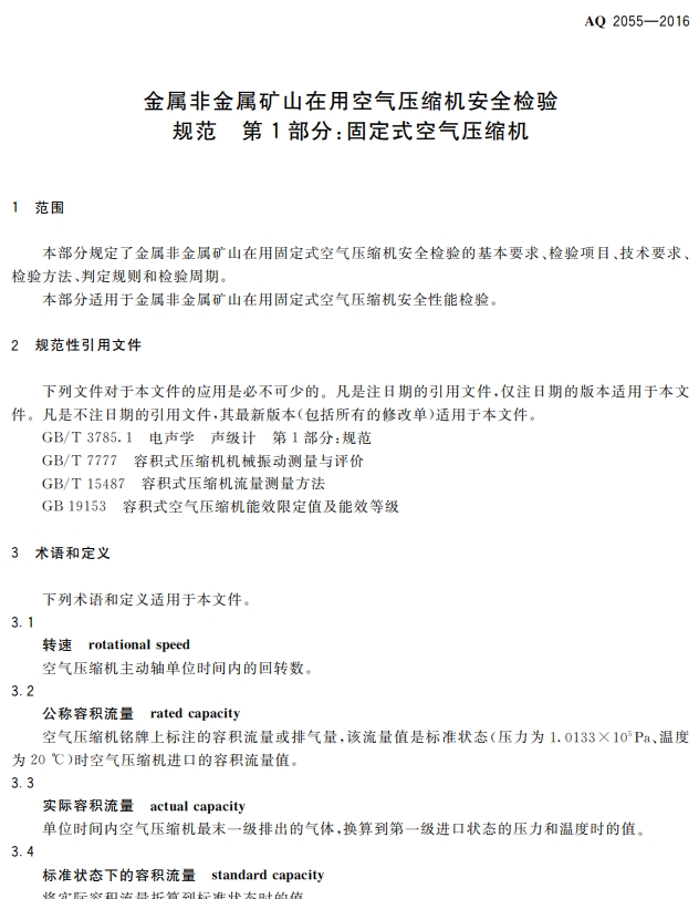
金属非金属矿山在用空气压缩机安全检验 规范第1部分:固定式空气压缩机
作者:小编
更新时间:2017-04-06
点击数:
加入收藏
上一篇:
金属非金属矿山在用主通风机系统安全检验规范
下一篇:
金属非金属矿山在用空气压缩机安全检验规范 第2部分:移动式
返回列表
随便看看
《石油化工液体物料铁路装卸车设施设计规范》的公告
强制性行业标准 《危险化学品建设项目安全设施设计专篇编制导则》 《多晶硅安全生产规范》
火力发电企业建设项目职业病危害控制效果评价细则
《安全生产培训机构基本条件》解读
AQ3053-2015立式储罐
GB 12337-1998 钢制球形储罐
强制性国家标准《生产安全事故调查技术规范》等4项 发布
AQT 9011-2019 生产经营单位生产安全事故应急预案评估指南
金属非金属矿山在用空气压缩机安全检验规范 第2部分:移动式空气压缩机
GB 30871-2022 化学品生产单位特殊作业安全规范
产品推荐
重庆永川暴雨已致3人死亡17人失联
5·22沁源煤矿瓦斯爆炸事故
第25个全国“安全生产月”主题“人人讲安全、个个会应急-排查整治风险隐患”
强降雨致湖南石门4人死亡1人失联
广西环江县车辆坠河已致1人遇难,9人失联
账号登录
注册账号
|
忘记密码
社交账号登录