首页
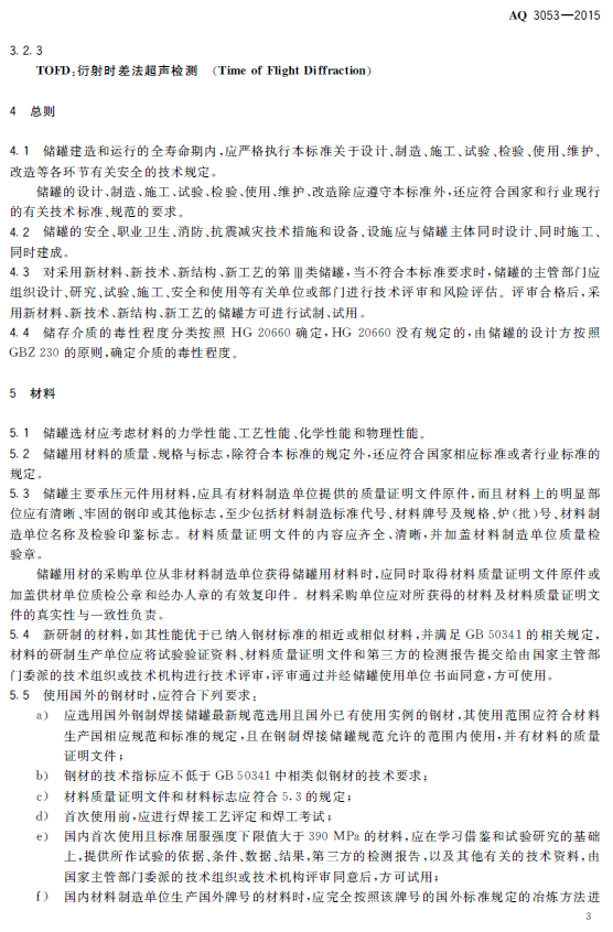
协会介绍
协会简介
协会章程
组织机构
业务范围
大事记
服务介绍
教育培训
业务咨询
专家推荐
安全要闻
安全新闻
名单公告
事故信息
安全知识
MSDS
职业卫生
管理体系
操作规程
事故案例
安全技术
安全管理
安全管家
专业委员会
信息发布
备案机构
不诚信行为
会员园地
通知公告
协会动态
入会须知
入会申请
会费标准
协会成员
建议献策
下载中心
安全法规
国家法律
行政法规
总局规章
行业法规
法规解读
安全标准
地方法规
联系我们
联系方式
在线留言
大亚湾安全生生产协会首页
>
安全法规
>
安全标准
AQ3053-2015立式储罐
作者:小编
更新时间:2022-07-22
点击数:
附件:
202207221004242799(1).pdf
加入收藏
上一篇:
GB 12337-1998 钢制球形储罐
下一篇:
广东省应急管理厅关于印发《广东省应急管理厅企业安全生产标准化
返回列表
随便看看
金属非金属矿山安全标准化规范露天矿山实施指南
MT 1082-2008 煤炭产量远程监测系统通用技术要求
金属非金属矿山在用空气压缩机安全检验 规范第1部分:固定式空气压缩机
家具制造业手动喷漆房通风设施技术规程
AQ 2068-2019 金属非金属矿山提升系统日常检查和定期检测检验管理规范
金属冶炼单位主要负责人/安全生产管理人员安全生产培训大纲和考核标准
AQT 2075-2019金属非金属矿山在用设备设施安全检测检验目录
磷石膏库安全技术规程 Safety technical regulation on phosphogypsum stack
GB50974-2014消防给水及消火栓系统技术规范
TSG 23-2021-气瓶安全技术规程
产品推荐
10-11南京一住户室内发生闪爆事故 致1死2伤
湖南耒阳一煤矿发生窒息事故 3人遇难
应急管理部安全生产领域风腐问题专项治理问题线索反映渠道公告
福建尤溪县5名人员进入废弃矿硐 全部遇难
山西吕梁致26死38伤重大火灾事故一审宣判
账号登录
注册账号
|
忘记密码
社交账号登录