气体中毒5死8伤!只关注生产不重视安全 总经理助理、车间主任、安全员等被追责
2月27日23时10分许,吉林化纤股份有限公司发生一起较大中毒事故,造成5人死亡、8人受伤,直接经济损失829.52万元。
近日,吉林省人民政府公布了该起事故调查报告。

直接原因
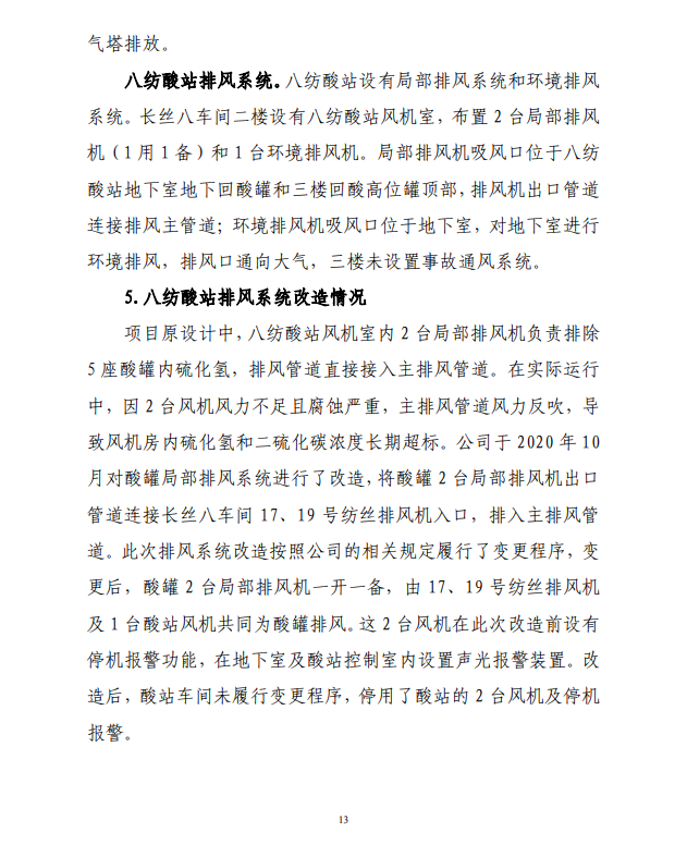
长丝八车间部分排风机停电停止运行,该车间三楼回酸高位罐酸液中逸出的硫化氢无法经排风管道排出,致硫化氢从高位罐顶部敞口处逸出,并扩散到楼梯间内。硫化氢在楼梯间内大量聚集,达到致死浓度。荆玉生在经楼梯间前往三楼作业岗位途中,吸入硫化氢中毒,在对荆玉生施救过程中多人中毒,导致事故后果扩大。
事故有关责任人处理建议
(一)有关公职人员
对于在事故调查中发现的地方党委政府、有关部门的公职人员及企业中由国家行政机关任命的人员履职方面的问题线索及相关材料,移交吉林省纪检监察机关,对有关人员的党政纪处分,由吉林省纪检监察机关提出。
(二)化纤公司有关人员
1.王蕾,酸站车间四酸站值班长,在接到八纺酸站地下室硫化氢浓度超标的报告后未向生产处调度和车间主任报告,未采取有效处置措施。参照《安全生产领域违法违纪行为政纪处分暂行规定》,建议企业给予撤职处分。
2.徐辉,酸站车间副主任,得知八纺酸站地下室硫化氢浓度超标的情况后未向车间主任汇报,未督促值班长向生产处调度汇报,除要求撤出本车间人员外未采取其它任何处置措施。参照《安全生产领域违法违纪行为政纪处分暂行规定》,建议企业给予撤职处分。
3.王占吉,酸站车间主任,对八纺酸站排风管道改造后原风机停用、停机报警失效问题负主要责任,未组织本车间辨识出三楼回酸高位罐存在硫化氢泄漏的风险。参照《安全生产领域违法违纪行为政纪处分暂行规定》,建议企业给予记大过处分。
4.乔鹏,新原液车间工会主席兼安全员,开展车间安全教育培训流于形式,部分记录造假,该车间部分岗位员工自我防护意识淡薄,参与抢救人员应急处理能力欠缺,盲目施救。参照《安全生产领域违法违纪行为政纪处分暂行规定》,建议企业给予撤职处分。
5.邵雪松,新源液车间高级主管,分管长丝八车间脱泡岗位安全和生产工作,到达事故现场发现有人中毒后,未采取有效现场应急处置措施阻止本车间人员盲目施救行为。参照《安全生产领域违法违纪行为政纪处分暂行规定》,建议企业给予警告处分。6.彭立伟,新原液车间主任,对新原液车间安全教育培训流于形式、记录造假问题失察失管。参照《安全生产领域违法违纪行为政纪处分暂行规定》,建议企业给予记过处分。
7.王普顺,长丝八车间工会主席、安全员、高级主管,开展车间安全教育培训流于形式,部分记录造假;未给通风重要岗位配备便携式有毒气体报警器;事故当晚到达车间后,未履行相应安全检查职责,未发现车间一楼值班室附近已测出硫化氢浓度超标。参照《安全生产领域违法违纪行为政纪处分暂行规定》,建议企业给予记过处分。
8.魏海英,长丝八车间副主任(主持工作),2021年1月主持车间工作后,不清楚本车间17、19号纺丝排风机同八纺酸站排风系统相关联情况,不清楚公司综合应急预案和危险化学品泄漏、中毒专项应急预案内容;安全意识和应急处置能力欠缺,事故当晚到达车间后,未发现车间一楼值班室附近已测出硫化氢浓度超标,在发现楼梯间有人中毒后,未采取有效措施阻止本车间人员盲目施救。参照《安全生产领域违法违纪行为政纪处分暂行规定》,建议企业给予撤职处分。
9.李超,现任生产处处长,原长丝八车间主任,任长丝八车间主任期间,未识别出纺丝岗位硫化氢中毒风险,相应安全教育培训、现场处置方案和应急器材配备缺失;在八纺酸站车间风道改造以后,未重新组织修订长丝八车间通风岗位安全操作规程;组织制定的长丝八车间“三停”处理方案有关排风部分停机处置措施缺失;对安全教育培训流于形式、记录造假问题失察失管。事发当晚接到事故报告后,未立即准确、全面了解事故信息并提出处理措施建议。参照《安全生产领域违法违纪行为政纪处分暂行规定》,建议企业给予记大过处分。
10.赵恩波,原能源处处长(现任吉林化纤集团有限责任公司纪检监察部副部长),任能源处处长期间,对八纺酸站原局部排风机停用监督不到位。参照《安全生产领域违法违纪行为政纪处分暂行规定》,建议企业给予警告处分。
11.刘新波,安全环保处处长,组织风险辨识过程中未指导酸站辨识出八纺酸站三楼回酸高位罐存在硫化氢泄漏的风险;对纺丝车间产生的硫化氢仅从职业健康的角度进行管控,致长丝八车间针对硫化氢的安全教育培训、现场处置方案制定及应急器材配备缺失;对新原液车间、长丝八车间安全教育培训记录造假问题失察失管;对本部门起草的综合应急预案和危化品泄漏中毒事故专项应急预案审核把关不严。参照《安全生产领域违法违纪行为政纪处分暂行规定》,建议企业给予记大过处分。
12.程志国,总经理助理,分管安全和生产工作,对综合应急预案和危险化学品泄漏中毒事故专项应急预案内容了解不全、不细;对新原液车间、长丝八车间安全记录造假问题失察。接到事故报告后,未全面了解事故现场相关情况并第一时间做出相应指挥;到达事故现场后,未向主要负责人汇报事故情况,未按规定时限向属地应急管理部门报告事故信息,未全面启动事故应急预案。参照《安全生产领域违法违纪行为政纪处分暂行规定》,建议企业给予撤职处分。






























